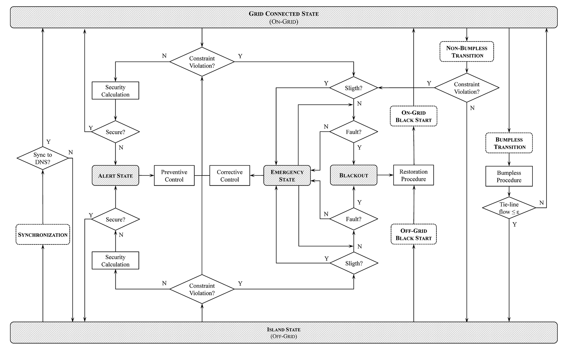
Possible operating states and transitions of the PriceLab Microgrid

Source: Cagnano, A., De Tuglie, E., & Mancarella, P. (2020). Microgrids: Overview and guidelines for practical implementations and operation. Applied Energy, 258, 114039.
The PrinceLab smartgrid can be operated in the following states and transitions:
On-Grid operation, taking care of the Unit Commitment, the Economic dispatch, the Voltage Regulation and the Reserve Management
Transition from on-grid to off-grid mode and viceversa, by managing the microgrid in order to ensure a seamless transition.
Island state, taking care of the Voltage and Frequency control, the Economic Dispatch and the Reserve Management
Black start
In this section
- PrInCE Lab experimental microgrid
- Generation facilities - CHP system
- Generation facilities – micro-turbine
- Generation facilities - PV system
- Generation facilities - wind turbine simulator
- Storage devices - battery energy system
- Storage devices - Vehicle-to-Grid (V2G)
- Loads - The programmable loads
- Experimental µG control architecture
- µG Control strategies
- Management of Operation modes
- Future research activities
- Possible operating states and transitions of the PriceLab Microgrid
- Prince Publications years 2022-2023-2024